当前位置: 首页 > 新闻 > 足球新闻

第二批完成债务清偿俱乐部名单,不在第一批名单的全员上榜

来源:24直播网 发布时间:2025年03月30日 21:09

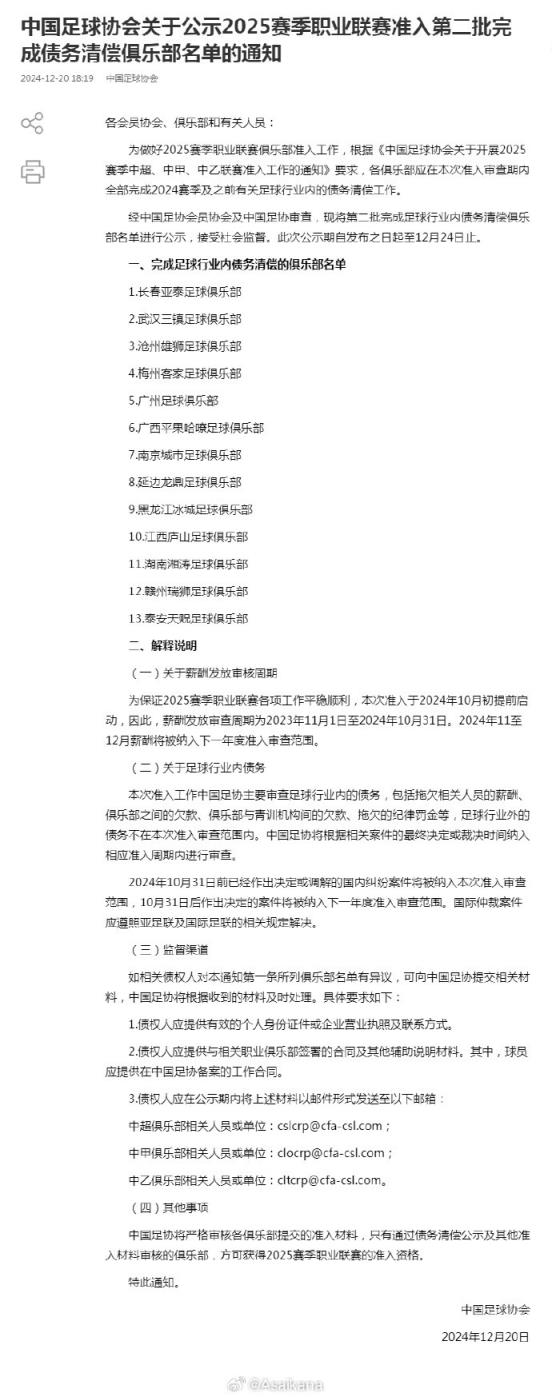
中国足协公示2025赛季职业联赛准入第二批完成债务清偿俱乐部名单,此前不在第一批名单里的长春亚泰、武汉三镇、沧州雄狮、梅州客家、广州、广西平果哈嘹、南京城市、延边龙鼎、黑龙江冰城、江西庐山、湖南湘涛、赣州瑞狮、泰安天贶全员上榜,相当于所有三级职业俱乐部都进行了完成债务清偿的公示。 ​​​

热门视频

更多 >>

足球资讯

足球录像

足球集锦

热门TAG

武汉文体频道直播卓尔中超 播球帝nba直播视频在线直播 球吧网nba直播免费 世界杯免费直播 免费看英超 欧洲杯直播比赛直央视 cba篮球直播在线视频 英格兰足总杯直播在线观看 蓝鲸体育高清直播 英超赛程 nba标志上的那个人是谁 欧冠直播间 9球nba直播吧 英超直播高清免费观看 欧冠直播cctv5直播 nba视频直播cctv5 看球吧jrs直播吧 足球直播间 新浪欧冠 欧冠足球直播赛事 安徽卫视直播在线观看 足球视频直播在线观看 nba直播表 足球比赛直播 勇士国王 巴特尔nba jrs极速体育 nba超清直播在线 腾讯体育欧冠直播 2023年cctv5直播nba赛程表 虎牙体育直播nba 欧冠免费在线直播 2022选秀 怎么看nba视频直播 极速体育nba直播观看 中国排球超级联赛直播 nba视频回放免费观看 中央一台cctv 1在线直播 直播吧nba直播吧在线直播 足球直播五大联赛直播 辽宁男篮比赛直播在线观看 腾讯体育中超直播视频直播 英超直播极速体育 足球直播500完整版网 nba湖人赛程 哪里能看nba直播免费 2024中超免费直播视频 英超直播在线直播免费观看球迷网 完整比分、比分直播 即时比分 nba直播在线观看免费软件 英超曼联 卫星直播球赛 牛叉nba 广州队比赛直播 jrs腾讯直播免费nba 中国女足比赛视频直播 免费观看英超联赛直播曼联 nba湖人vs灰熊视频直播 视频直播nba火箭 手机足球免费直播网